广东外语外贸大学

211 | 985 | 双一流 | 语言
广东省 本科 省重点 公办

1960

明德尚行,学贯中西

020-36204310

http://www.gdufs.edu.cn/

图片

广东外语外贸大学2020年艺术类专业招生办法

2022-06-21 01:15:24      分享至:

  广东外语外贸大学是一所具有鲜明国际化特色的广东省属重点大学,是华南地区国际化人才培养和外国语言文化、对外经济贸易、国际战略研究的重要基地。学校的前身是广州外国语学院和广州对外贸易学院。广州外国语学院于1964年11月设立、1965年7月正式招生,是原国家教委(现教育部)直属的36所大学之一。广州对外贸易学院成立于1980年12月,是原国家外经贸部(现商务部)直属院校,为全国国际经济与贸易学科的创始单位之一。1995年5月广东省人民政府将两校合并组建广东外语外贸大学。2008年10月,广东财经职业学院划入广东外语外贸大学。

  学校下辖25个教学单位和1个独立学院。开设72个本科专业,分属文学、经济学、管理学、法学、工学、理学、教育学、艺术学八大学科门类。学校1981年获硕士学位授予权,1986年获博士学位授予权,是中国恢复研究生制度后较早获得硕士、博士授予权的单位之一。

  学校面向全国20多个省、自治区、直辖市和港、澳、台地区招生。学校所设置的专业切合社会的需求,毕业生深受社会欢迎,就业率名列前茅,2012年被国务院授予“全国就业先进工作单位”。

  目前,学校有4个艺术类专业:播音与主持艺术专业、音乐表演专业(含声乐、钢琴、音乐国际传播三个方向)、舞蹈表演专业、视觉传达设计专业(含平面艺术设计、环境与展示设计、信息艺术设计三个方向)。

  播音与主持艺术专业设在新闻与传播学院。学院由广东省委宣传部与广东外语外贸大学共建,设有广东省国际传播青年人才培养基地。学院现有教授13人、副教授10人、专职外教4人,现有教师中博士及博士后31人、在读博士6人,专业教师“双师”特色显著,拥有两名全国播音员主持人最高奖“金话筒奖”得主。目前,学院与英国、美国、澳大利亚、台湾、香港等十余所国际知名大学建立了研究生、本科生合作培养和学术交流关系。学院拥有演播厅与功能完备的播音主持实验室,专业依托学校雄厚的外语学科优势,培养中英文“双语”口语传播人才。播音与主持艺术专业自2007年招生以来,策划并主办了“广东省播音与主持艺术专业首届教学与实践研讨会”“播音主持国际化人才教学与实践高峰论坛”“广外播音与主持艺术专业汇报演出”等多项大型活动。学生多人次在全国、全省专业大赛中获奖夺魁,先后六个年度摘得广东省大学生主持人大赛专业组冠军,被媒体誉为“广外军团”。毕业生分布于省内外主流媒体、上市公司及海外传媒工作,多名毕业生进入全球知名高校攻读硕士、博士学位,毕业生专业基础扎实,外语能力强、具有鲜明的国际视野。

  音乐表演(含声乐、钢琴、音乐国际传播三个方向)、舞蹈表演、视觉传达设计专业(含平面艺术设计、环境与展示设计、信息艺术设计三个方向)3个专业设在艺术学院。学院拥有一支充满活力的教师团队,教学、科研力量雄厚。目前有专职教师36人,其中教授9人、副教授14人;教师队伍中有博士4人、在读博士3人,还拥有稳定的外籍教师队伍。专职教师中大部分毕业于国内著名艺术院校,部分从海外留学回国任教,具有丰富的教学和实践经验,在各自的专业领域均有建树:两位教授进入中国建国70年“2019亚太空间设计领军人物”行列;一位教师夺得由中国音乐家协会主办2019年第十二届中国金钟奖(美声);多人参加并获得过国内外艺术创作展、艺术表演和学术研究等方面的大奖。教师团队设计的方案在2019年广东省第十届大运会会标、会旗、会歌的全国性征集比赛中中标,并完成大运会整体VI系统设计工作。学院的学科建设发展日新月异,目前有省级“南粤古驿道艺术文化研究中心”,校级人文社会科学重点研究基地“粤港澳大湾区历史文化遗产活化与利用研究中心”,积极服务国家战略和区域文化建设,签署战略合作基地36个。2019年学院组织召开了“首届中国歌剧发展论坛”与“首届粤港澳大湾区艺术教育创新发展论坛”两个国际级研讨会。学院拥有良好的教学环境,拥有建筑面积达2万余平方米的艺术大楼,教学设施齐备,有小剧场,若干声乐、钢琴教师琴房,声乐、钢琴观摩室,学生琴房,舞蹈排演厅,专业画室,数码艺术实验室,专业摄影室等。在省内外建有艺术类大学生实践教育基地17个,毕业生就业率高,就业层次高。

  一、 招生专业简介

  1. 播音与主持艺术专业

  本专业旨在培养具备新闻传播学、中英文语言文学、播音主持学等多学科知识能力,具有鲜明的英语优势和扎实的专业基础,能在各类广播电视主流媒体、网络新媒体及海外传媒机构中担任普通话、英语、粤语的新闻主播、主持人和出镜记者;或能在各类党政机关、企事业单位及境内外跨国企业中从事语言传播等相关工作的高级口语传播人才。

  主要课程设置:播音发声学、普通话语音、语言表达、主持能力训练、英语播音基础、英语播音与主持、英语新闻报道、即兴口语表达(英)、广播播音与主持、电视播音与主持、新闻采访、新闻写作、新闻编辑、新闻评论、影像与视觉传播、多媒体传播应用等。

  2. 音乐表演专业

  本专业旨在培养掌握系统的音乐表演理论知识和扎实的演唱演奏技能,具备较强的外语运用能力和信息技术运用能力,熟练掌握一门以上外语,能直接参与国际音乐表演与文化交流,胜任政府机关、社会专业文艺团体、艺术院校、普通院校、中小学校、企事业单位、对外文化交流机构等单位的表演、教学及管理工作,能够独立从事与中外文化艺术交流有关的表演、教育、传播、创意工作的复合型音乐人才。

  本专业设声乐、钢琴、音乐国际传播三个专业方向。

  声乐方向主要课程设置:声乐、钢琴基础、基础乐理、视唱练耳、和声学、表演、中国音乐史、西方音乐史、合唱与指挥、外国语语音(意、德、法)、音乐剧演唱、歌剧重唱、曲式学、电脑音乐制作等。

  钢琴方向主要课程设置:钢琴演奏、基础乐理、视唱练耳、钢琴重奏、钢琴即兴伴奏、钢琴即兴演奏、钢琴文献、钢琴教学法、和声学、中国音乐史、西方音乐史、表演、曲式学、歌曲写作、电脑音乐制作等。

  音乐国际传播方向(乐器限定为:钢琴、小提琴、大提琴、二胡、古筝、竹笛)主要课程设置:器乐演奏、视唱练耳、中西音乐史、音乐数字媒体、外国语语言、中国音乐国际传播、世界民族音乐概论、国际国内音乐动态(双语)、非物质文化遗产(岭南音乐田野调查)、跨文化交流、文化产业传播项目实践、音乐传播学等。

  注:本专业新生入学后,先按专业培养,然后再分方向培养。

  3. 舞蹈表演专业

  本专业旨在培养掌握系统的舞蹈教育理论知识和扎实的舞蹈表演技能,具备较强的外语运用能力和信息技术应用能力,能直接参与舞蹈教育和国际舞蹈交流合作的复合型人才,毕业后能够胜任政府部门、社会专业文艺团体、学校、企事业单位等部门、机构的舞蹈表演、教学及创编工作。

  主要课程设置:古典芭蕾基本功训练、中国古典舞身韵、现代舞、舞蹈编导、教学剧目、中国民族民间舞、中国古典舞基础、舞蹈史、舞蹈艺术概论等。

  4. 视觉传达设计专业

  本专业旨在培养具有国际文化视野、中国文化特色、跨文化认知能力,具备互联网思维、创新思维、产业意识和现代营销理念,适应创新时代需求,具备传统平面(印刷)媒介、现代数字传播媒介和空间展示设计综合运用的基本理论和技能,能够在专业设计领域、传播机构、企业设计策划部门、中等院校和研究单位从事平面、数字信息、空间展示等多媒介传播设计、策划、教学、研究和管理工作,有一定外语交流能力和良好综合素质的复合应用型人才。

  本专业设有平面艺术设计、环境与展示设计、信息艺术设计三个专业方向。

  平面艺术设计方向主要课程设置:版式设计、标志设计、传统平面设计与印刷工艺、UI设计、出版物设计、品牌策划与设计、包装与容器设计、网络产品运营与推广、文创产品开发与产业运营基础。

  环境与展示设计方向主要课程设置:建筑室内设计识图与制图、模型设计与制作、空间形式与组合设计、装饰材料与施工工艺、室内陈列设计、展示空间设计、环境信息传达设计、场地设计、综合项目实训。

  信息艺术设计方向专业主要课程设置:分镜头设计、动态图形设计、动画创作、影视广告设计、数字娱乐包装设计、动漫衍生品设计、用户体验分析与交互设计、信息可视化设计。

  注:本专业新生入学后,先按专业培养,然后再分方向培养。

  以上各专业基本学制均为四年,对符合条件毕业生授予学士学位。

  二、 招生计划

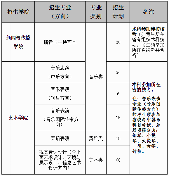
  1. 我校2020年招生的艺术类专业计划招生160人,具体招生计划如下:

46.png

  注:由于各省规定的艺术类专业术科统考科类对应的专业范围不一致,如果与生源省的规定不一致,以生源省的规定为准。

  2. 招生范围

  (1) 播音与主持艺术专业:北京、吉林、江西、山东、湖北、湖南、广东、海南。

  (2) 音乐表演专业(含声乐、钢琴、音乐国际传播三个方向)、舞蹈表演专业、视觉传达设计专业(含平面艺术设计、环境与展示设计、信息艺术设计三个方向):吉林、黑龙江、江西、山东、湖北、湖南、广东、海南、四川。

  (3)学校根据教育部和各省有关规定及合格生源情况确定在各省份的招生专业和招生计划。具体招生专业及计划以各省份招生办公布的为准。

  三、 报考条件

  1. 基本条件

  (1) 符合教育部和生源所在省份普通高等学校年度招生工作规定的报考条件。

  (2) 符合教育部、卫生部、中国残疾人联合会颁发的《普通高等学校招生体检工作指导意见》标准。

  (3) 考生所在省份如对其所报考的专业有组织术科统考,考生须参加所在省份的统考并合格。

  2. 其他条件

  (1) 身体健康、五官端正,体态匀称。

  (2) 播音与主持艺术、音乐表演(声乐)专业要求发音、呼吸和听觉器官无疾病;音乐表演(钢琴)专业要求听觉器官无疾病;视觉传达设计专业(含平面艺术设计、环境与展示设计、信息艺术设计三个方向)要求无色盲。

  (3) 因我校公共外语课只开设英语,请非英语语种的考生慎重报考。

  3. 招生科类

  我校所有艺术类专业均文理兼招。

  四、 播音与主持艺术专业校考报名办法

  1. 网上报名

  凡符合报考条件的考生,须于2020年2月14日~2月25日登录广东外语外贸大学招生系统(http://gdufs.university-hr.com)进行网上报名,按要求填写个人信息(考生信息以网上填报为准;所填信息应完整、准确,否则由此产生的后果由考生个人承担)并上传本人近期1寸正面免冠证件照,所有信息填写完整并确认无误后方可提交。

  2. 现场确认

  所有考生均须在规定时间内到指定地点进行现场确认并领取准考证,否则报名无效。现场确认时,考生须注意以下事项:

  (1) 向工作人员出示:

  ① 本人有效身份证原件。如有效身份证丢失,须提供派出所出具的带有本人照片及身份证号码的证明原件(照片上须加盖派出所公章),我校不接受无身份证明材料的考生报名。

  ② 生源所在省份招办发放的普通高校艺术类专业统考(或校考)准考证原件。

  (2) 向工作人员提交(请以身份证复印件为封面装订在一起):

  ① 本人有效身份证复印件(正反面均须复印在同一张A4纸上)。

  ② 生源所在省份招办发放的普通高校艺术类专业统考(或校考)准考证复印件。

  (3)缴纳考试费(依据粤价函〔2010〕79号):200元/人。

  3. 凡取得我校校考合格资格的考生,若在报名时暂时无法提供高考考生号,必须于2020年3月20日前登录网上报名系统,准确填报本人的高考考生号,否则,由此产生的后果由考生个人承担。

  4. 如教育部或生源所在省份招生政策有特殊规定,则按相关政策执行。

  五、 播音与主持艺术专业校考时间和地点

  1. 现场确认、初试时间和地点

  现场确认时间:2020年3月9日

  初试时间:2020年3月11日~12日

  现场确认及初试地点:广州市白云区白云大道北2号广东外语外贸大学外语学院南路云山公寓A区广外考试中心

  2. 复试确认、复试时间和地点

  通过术科校考初试确定复试考生名单。考生可在我校高考招生网(http://zsb.gdufs.edu.cn)或现场公告栏查询取得复试资格考生的名单。所有取得复试资格的考生都必须按下述时间到考点现场确认并参加复试:

  复试确认时间:2020年3月13日上午

  复试时间:2020年3月13日下午~14日

  复试确认及复试地点:广州市白云区白云大道北2号广东外语外贸大学外语学院南路云山公寓A区广外考试中心

  六、 播音与主持艺术专业校考考试形式和内容

45.png

  七、 播音与主持艺术专业校考合格考生的确定和各专业录取原则

  1. 校考合格考生的确定

  学校将于2020年3月下旬根据考生术科校考复试成绩和报考条件、按教育部有关规定确定播音与主持艺术专业术科校考合格考生名单。合格考生名单将在我校高考招生网(http://zsb.gdufs.edu.cn)上公示,不另发合格证,专业考试不合格者不另行通知。

  2. 各专业录取原则

  1. 对报考我校播音与主持艺术专业的考生,在其术科校考合格且高考文化科成绩达到所在省份划定的相应批次最低录取控制分数线的基础上,按公式(术科校考复试成绩/术科校考满分×60+高考文化科成绩/高考文化科满分×40)计算综合分,再按综合分从高到低排序,综合分相同时按高考文化科成绩从高到低排序,结合专业培养要求,择优录取。

  2. 对报考我校音乐表演专业(含声乐、钢琴、音乐国际传播三个方向)的考生,在其术科统考成绩和高考文化科成绩均达到所在省份划定的相应批次最低录取控制分数线的基础上,按术科统考成绩从高到低排序,术科统考成绩相同时按高考文化科成绩从高到低排序,结合专业培养要求,择优录取。

  3. 对报考我校舞蹈表演专业的考生,在其术科统考成绩和高考文化科成绩均达到所在省份划定的相应批次最低录取控制分数线的基础上,按术科统考成绩从高到低排序,术科统考成绩相同时按高考文化科成绩从高到低排序,结合专业培养要求,择优录取。

  4. 对报考我校视觉传达设计专业(含平面艺术设计、环境与展示设计、信息艺术设计三个方向)的考生,在其术科统考成绩和高考文化科成绩均达到所在省份划定的相应批次最低录取控制分数线的基础上,按公式(术科统考成绩×60%+高考文化科成绩×40%)计算综合分,再按综合分从高到低排序,综合分相同时按高考文化科成绩从高到低排序,结合专业培养要求,择优录取。

  八、 其他

  1. 有关招考信息将在我校高考招生网(http://zsb.gdufs.edu.cn)公布,请考生务必留意并根据要求配合做好有关工作,我校不单独寄发有关招考的任何通知;凡因未能如期按我校要求办理相关事项或个人有关信息提供不准确而产生的后果由考生个人承担。

  2. 考生应本着高度负责的精神和诚信的原则如实填写报名材料和参加考试;凡在报名、考试各环节中弄虚作假者,一经查实,我校将取消其报名和考试资格。我校在新生入学后将按照国家有关规定进行复查,复查合格者,予以注册,取得学籍;复查不合格者,由学校根据具体情况予以处理,严重者取消入学资格;凡属弄虚作假、徇私舞弊取得学籍者,一经查出,学校将取消其学籍;情节严重的,移交有关部门调查处理。《刑法修正案(九)》已将替考、请人替考等行为列为违法行为,在此次考试中涉嫌违法的,我校依法移送司法机关处理。

  3. 参加我校术科校考合格的考生须按照所在省份的有关规定,在高考所在地报名并参加全国普通高等学校统一文化考试。

  4. 考生报考期间,往返路费、食宿费用一律自理。

  5. 广东外语外贸大学北校区交通指引详见我校高考招生网(http://zsb.gdufs.edu.cn)。

  6. 本办法的解释权归广东外语外贸大学招生办公室。

  招办地址:广东省广州市白云大道北2号广东外语外贸大学行政楼123室(北校区)

  校考地址:广州市白云区白云大道北2号广东外语外贸大学外语学院南路云山公寓A区广外考试中心

  联系电话:020—36204310(招生办)

  020-39328095(新闻学院)、39328129(艺术学院)

  传  真:020—36207054(招生办)

  招生办网址:http://zsb.gdufs.edu.cn


广东外语外贸大学2020年艺术类专业招生办法

2022-06-21 01:15:24

  广东外语外贸大学是一所具有鲜明国际化特色的广东省属重点大学,是华南地区国际化人才培养和外国语言文化、对外经济贸易、国际战略研究的重要基地。学校的前身是广州外国语学院和广州对外贸易学院。广州外国语学院于1964年11月设立、1965年7月正式招生,是原国家教委(现教育部)直属的36所大学之一。广州对外贸易学院成立于1980年12月,是原国家外经贸部(现商务部)直属院校,为全国国际经济与贸易学科的创始单位之一。1995年5月广东省人民政府将两校合并组建广东外语外贸大学。2008年10月,广东财经职业学院划入广东外语外贸大学。

  学校下辖25个教学单位和1个独立学院。开设72个本科专业,分属文学、经济学、管理学、法学、工学、理学、教育学、艺术学八大学科门类。学校1981年获硕士学位授予权,1986年获博士学位授予权,是中国恢复研究生制度后较早获得硕士、博士授予权的单位之一。

  学校面向全国20多个省、自治区、直辖市和港、澳、台地区招生。学校所设置的专业切合社会的需求,毕业生深受社会欢迎,就业率名列前茅,2012年被国务院授予“全国就业先进工作单位”。

  目前,学校有4个艺术类专业:播音与主持艺术专业、音乐表演专业(含声乐、钢琴、音乐国际传播三个方向)、舞蹈表演专业、视觉传达设计专业(含平面艺术设计、环境与展示设计、信息艺术设计三个方向)。

  播音与主持艺术专业设在新闻与传播学院。学院由广东省委宣传部与广东外语外贸大学共建,设有广东省国际传播青年人才培养基地。学院现有教授13人、副教授10人、专职外教4人,现有教师中博士及博士后31人、在读博士6人,专业教师“双师”特色显著,拥有两名全国播音员主持人最高奖“金话筒奖”得主。目前,学院与英国、美国、澳大利亚、台湾、香港等十余所国际知名大学建立了研究生、本科生合作培养和学术交流关系。学院拥有演播厅与功能完备的播音主持实验室,专业依托学校雄厚的外语学科优势,培养中英文“双语”口语传播人才。播音与主持艺术专业自2007年招生以来,策划并主办了“广东省播音与主持艺术专业首届教学与实践研讨会”“播音主持国际化人才教学与实践高峰论坛”“广外播音与主持艺术专业汇报演出”等多项大型活动。学生多人次在全国、全省专业大赛中获奖夺魁,先后六个年度摘得广东省大学生主持人大赛专业组冠军,被媒体誉为“广外军团”。毕业生分布于省内外主流媒体、上市公司及海外传媒工作,多名毕业生进入全球知名高校攻读硕士、博士学位,毕业生专业基础扎实,外语能力强、具有鲜明的国际视野。

  音乐表演(含声乐、钢琴、音乐国际传播三个方向)、舞蹈表演、视觉传达设计专业(含平面艺术设计、环境与展示设计、信息艺术设计三个方向)3个专业设在艺术学院。学院拥有一支充满活力的教师团队,教学、科研力量雄厚。目前有专职教师36人,其中教授9人、副教授14人;教师队伍中有博士4人、在读博士3人,还拥有稳定的外籍教师队伍。专职教师中大部分毕业于国内著名艺术院校,部分从海外留学回国任教,具有丰富的教学和实践经验,在各自的专业领域均有建树:两位教授进入中国建国70年“2019亚太空间设计领军人物”行列;一位教师夺得由中国音乐家协会主办2019年第十二届中国金钟奖(美声);多人参加并获得过国内外艺术创作展、艺术表演和学术研究等方面的大奖。教师团队设计的方案在2019年广东省第十届大运会会标、会旗、会歌的全国性征集比赛中中标,并完成大运会整体VI系统设计工作。学院的学科建设发展日新月异,目前有省级“南粤古驿道艺术文化研究中心”,校级人文社会科学重点研究基地“粤港澳大湾区历史文化遗产活化与利用研究中心”,积极服务国家战略和区域文化建设,签署战略合作基地36个。2019年学院组织召开了“首届中国歌剧发展论坛”与“首届粤港澳大湾区艺术教育创新发展论坛”两个国际级研讨会。学院拥有良好的教学环境,拥有建筑面积达2万余平方米的艺术大楼,教学设施齐备,有小剧场,若干声乐、钢琴教师琴房,声乐、钢琴观摩室,学生琴房,舞蹈排演厅,专业画室,数码艺术实验室,专业摄影室等。在省内外建有艺术类大学生实践教育基地17个,毕业生就业率高,就业层次高。

  一、 招生专业简介

  1. 播音与主持艺术专业

  本专业旨在培养具备新闻传播学、中英文语言文学、播音主持学等多学科知识能力,具有鲜明的英语优势和扎实的专业基础,能在各类广播电视主流媒体、网络新媒体及海外传媒机构中担任普通话、英语、粤语的新闻主播、主持人和出镜记者;或能在各类党政机关、企事业单位及境内外跨国企业中从事语言传播等相关工作的高级口语传播人才。

  主要课程设置:播音发声学、普通话语音、语言表达、主持能力训练、英语播音基础、英语播音与主持、英语新闻报道、即兴口语表达(英)、广播播音与主持、电视播音与主持、新闻采访、新闻写作、新闻编辑、新闻评论、影像与视觉传播、多媒体传播应用等。

  2. 音乐表演专业

  本专业旨在培养掌握系统的音乐表演理论知识和扎实的演唱演奏技能,具备较强的外语运用能力和信息技术运用能力,熟练掌握一门以上外语,能直接参与国际音乐表演与文化交流,胜任政府机关、社会专业文艺团体、艺术院校、普通院校、中小学校、企事业单位、对外文化交流机构等单位的表演、教学及管理工作,能够独立从事与中外文化艺术交流有关的表演、教育、传播、创意工作的复合型音乐人才。

  本专业设声乐、钢琴、音乐国际传播三个专业方向。

  声乐方向主要课程设置:声乐、钢琴基础、基础乐理、视唱练耳、和声学、表演、中国音乐史、西方音乐史、合唱与指挥、外国语语音(意、德、法)、音乐剧演唱、歌剧重唱、曲式学、电脑音乐制作等。

  钢琴方向主要课程设置:钢琴演奏、基础乐理、视唱练耳、钢琴重奏、钢琴即兴伴奏、钢琴即兴演奏、钢琴文献、钢琴教学法、和声学、中国音乐史、西方音乐史、表演、曲式学、歌曲写作、电脑音乐制作等。

  音乐国际传播方向(乐器限定为:钢琴、小提琴、大提琴、二胡、古筝、竹笛)主要课程设置:器乐演奏、视唱练耳、中西音乐史、音乐数字媒体、外国语语言、中国音乐国际传播、世界民族音乐概论、国际国内音乐动态(双语)、非物质文化遗产(岭南音乐田野调查)、跨文化交流、文化产业传播项目实践、音乐传播学等。

  注:本专业新生入学后,先按专业培养,然后再分方向培养。

  3. 舞蹈表演专业

  本专业旨在培养掌握系统的舞蹈教育理论知识和扎实的舞蹈表演技能,具备较强的外语运用能力和信息技术应用能力,能直接参与舞蹈教育和国际舞蹈交流合作的复合型人才,毕业后能够胜任政府部门、社会专业文艺团体、学校、企事业单位等部门、机构的舞蹈表演、教学及创编工作。

  主要课程设置:古典芭蕾基本功训练、中国古典舞身韵、现代舞、舞蹈编导、教学剧目、中国民族民间舞、中国古典舞基础、舞蹈史、舞蹈艺术概论等。

  4. 视觉传达设计专业

  本专业旨在培养具有国际文化视野、中国文化特色、跨文化认知能力,具备互联网思维、创新思维、产业意识和现代营销理念,适应创新时代需求,具备传统平面(印刷)媒介、现代数字传播媒介和空间展示设计综合运用的基本理论和技能,能够在专业设计领域、传播机构、企业设计策划部门、中等院校和研究单位从事平面、数字信息、空间展示等多媒介传播设计、策划、教学、研究和管理工作,有一定外语交流能力和良好综合素质的复合应用型人才。

  本专业设有平面艺术设计、环境与展示设计、信息艺术设计三个专业方向。

  平面艺术设计方向主要课程设置:版式设计、标志设计、传统平面设计与印刷工艺、UI设计、出版物设计、品牌策划与设计、包装与容器设计、网络产品运营与推广、文创产品开发与产业运营基础。

  环境与展示设计方向主要课程设置:建筑室内设计识图与制图、模型设计与制作、空间形式与组合设计、装饰材料与施工工艺、室内陈列设计、展示空间设计、环境信息传达设计、场地设计、综合项目实训。

  信息艺术设计方向专业主要课程设置:分镜头设计、动态图形设计、动画创作、影视广告设计、数字娱乐包装设计、动漫衍生品设计、用户体验分析与交互设计、信息可视化设计。

  注:本专业新生入学后,先按专业培养,然后再分方向培养。

  以上各专业基本学制均为四年,对符合条件毕业生授予学士学位。

  二、 招生计划

  1. 我校2020年招生的艺术类专业计划招生160人,具体招生计划如下:

46.png

  注:由于各省规定的艺术类专业术科统考科类对应的专业范围不一致,如果与生源省的规定不一致,以生源省的规定为准。

  2. 招生范围

  (1) 播音与主持艺术专业:北京、吉林、江西、山东、湖北、湖南、广东、海南。

  (2) 音乐表演专业(含声乐、钢琴、音乐国际传播三个方向)、舞蹈表演专业、视觉传达设计专业(含平面艺术设计、环境与展示设计、信息艺术设计三个方向):吉林、黑龙江、江西、山东、湖北、湖南、广东、海南、四川。

  (3)学校根据教育部和各省有关规定及合格生源情况确定在各省份的招生专业和招生计划。具体招生专业及计划以各省份招生办公布的为准。

  三、 报考条件

  1. 基本条件

  (1) 符合教育部和生源所在省份普通高等学校年度招生工作规定的报考条件。

  (2) 符合教育部、卫生部、中国残疾人联合会颁发的《普通高等学校招生体检工作指导意见》标准。

  (3) 考生所在省份如对其所报考的专业有组织术科统考,考生须参加所在省份的统考并合格。

  2. 其他条件

  (1) 身体健康、五官端正,体态匀称。

  (2) 播音与主持艺术、音乐表演(声乐)专业要求发音、呼吸和听觉器官无疾病;音乐表演(钢琴)专业要求听觉器官无疾病;视觉传达设计专业(含平面艺术设计、环境与展示设计、信息艺术设计三个方向)要求无色盲。

  (3) 因我校公共外语课只开设英语,请非英语语种的考生慎重报考。

  3. 招生科类

  我校所有艺术类专业均文理兼招。

  四、 播音与主持艺术专业校考报名办法

  1. 网上报名

  凡符合报考条件的考生,须于2020年2月14日~2月25日登录广东外语外贸大学招生系统(http://gdufs.university-hr.com)进行网上报名,按要求填写个人信息(考生信息以网上填报为准;所填信息应完整、准确,否则由此产生的后果由考生个人承担)并上传本人近期1寸正面免冠证件照,所有信息填写完整并确认无误后方可提交。

  2. 现场确认

  所有考生均须在规定时间内到指定地点进行现场确认并领取准考证,否则报名无效。现场确认时,考生须注意以下事项:

  (1) 向工作人员出示:

  ① 本人有效身份证原件。如有效身份证丢失,须提供派出所出具的带有本人照片及身份证号码的证明原件(照片上须加盖派出所公章),我校不接受无身份证明材料的考生报名。

  ② 生源所在省份招办发放的普通高校艺术类专业统考(或校考)准考证原件。

  (2) 向工作人员提交(请以身份证复印件为封面装订在一起):

  ① 本人有效身份证复印件(正反面均须复印在同一张A4纸上)。

  ② 生源所在省份招办发放的普通高校艺术类专业统考(或校考)准考证复印件。

  (3)缴纳考试费(依据粤价函〔2010〕79号):200元/人。

  3. 凡取得我校校考合格资格的考生,若在报名时暂时无法提供高考考生号,必须于2020年3月20日前登录网上报名系统,准确填报本人的高考考生号,否则,由此产生的后果由考生个人承担。

  4. 如教育部或生源所在省份招生政策有特殊规定,则按相关政策执行。

  五、 播音与主持艺术专业校考时间和地点

  1. 现场确认、初试时间和地点

  现场确认时间:2020年3月9日

  初试时间:2020年3月11日~12日

  现场确认及初试地点:广州市白云区白云大道北2号广东外语外贸大学外语学院南路云山公寓A区广外考试中心

  2. 复试确认、复试时间和地点

  通过术科校考初试确定复试考生名单。考生可在我校高考招生网(http://zsb.gdufs.edu.cn)或现场公告栏查询取得复试资格考生的名单。所有取得复试资格的考生都必须按下述时间到考点现场确认并参加复试:

  复试确认时间:2020年3月13日上午

  复试时间:2020年3月13日下午~14日

  复试确认及复试地点:广州市白云区白云大道北2号广东外语外贸大学外语学院南路云山公寓A区广外考试中心

  六、 播音与主持艺术专业校考考试形式和内容

45.png

  七、 播音与主持艺术专业校考合格考生的确定和各专业录取原则

  1. 校考合格考生的确定

  学校将于2020年3月下旬根据考生术科校考复试成绩和报考条件、按教育部有关规定确定播音与主持艺术专业术科校考合格考生名单。合格考生名单将在我校高考招生网(http://zsb.gdufs.edu.cn)上公示,不另发合格证,专业考试不合格者不另行通知。

  2. 各专业录取原则

  1. 对报考我校播音与主持艺术专业的考生,在其术科校考合格且高考文化科成绩达到所在省份划定的相应批次最低录取控制分数线的基础上,按公式(术科校考复试成绩/术科校考满分×60+高考文化科成绩/高考文化科满分×40)计算综合分,再按综合分从高到低排序,综合分相同时按高考文化科成绩从高到低排序,结合专业培养要求,择优录取。

  2. 对报考我校音乐表演专业(含声乐、钢琴、音乐国际传播三个方向)的考生,在其术科统考成绩和高考文化科成绩均达到所在省份划定的相应批次最低录取控制分数线的基础上,按术科统考成绩从高到低排序,术科统考成绩相同时按高考文化科成绩从高到低排序,结合专业培养要求,择优录取。

  3. 对报考我校舞蹈表演专业的考生,在其术科统考成绩和高考文化科成绩均达到所在省份划定的相应批次最低录取控制分数线的基础上,按术科统考成绩从高到低排序,术科统考成绩相同时按高考文化科成绩从高到低排序,结合专业培养要求,择优录取。

  4. 对报考我校视觉传达设计专业(含平面艺术设计、环境与展示设计、信息艺术设计三个方向)的考生,在其术科统考成绩和高考文化科成绩均达到所在省份划定的相应批次最低录取控制分数线的基础上,按公式(术科统考成绩×60%+高考文化科成绩×40%)计算综合分,再按综合分从高到低排序,综合分相同时按高考文化科成绩从高到低排序,结合专业培养要求,择优录取。

  八、 其他

  1. 有关招考信息将在我校高考招生网(http://zsb.gdufs.edu.cn)公布,请考生务必留意并根据要求配合做好有关工作,我校不单独寄发有关招考的任何通知;凡因未能如期按我校要求办理相关事项或个人有关信息提供不准确而产生的后果由考生个人承担。

  2. 考生应本着高度负责的精神和诚信的原则如实填写报名材料和参加考试;凡在报名、考试各环节中弄虚作假者,一经查实,我校将取消其报名和考试资格。我校在新生入学后将按照国家有关规定进行复查,复查合格者,予以注册,取得学籍;复查不合格者,由学校根据具体情况予以处理,严重者取消入学资格;凡属弄虚作假、徇私舞弊取得学籍者,一经查出,学校将取消其学籍;情节严重的,移交有关部门调查处理。《刑法修正案(九)》已将替考、请人替考等行为列为违法行为,在此次考试中涉嫌违法的,我校依法移送司法机关处理。

  3. 参加我校术科校考合格的考生须按照所在省份的有关规定,在高考所在地报名并参加全国普通高等学校统一文化考试。

  4. 考生报考期间,往返路费、食宿费用一律自理。

  5. 广东外语外贸大学北校区交通指引详见我校高考招生网(http://zsb.gdufs.edu.cn)。

  6. 本办法的解释权归广东外语外贸大学招生办公室。

  招办地址:广东省广州市白云大道北2号广东外语外贸大学行政楼123室(北校区)

  校考地址:广州市白云区白云大道北2号广东外语外贸大学外语学院南路云山公寓A区广外考试中心

  联系电话:020—36204310(招生办)

  020-39328095(新闻学院)、39328129(艺术学院)

  传  真:020—36207054(招生办)

  招生办网址:http://zsb.gdufs.edu.cn